Next-Generation Semiconductor Debonding Technology
Why remove photoresist?
In the modern semiconductor production process, a large number of photoresists are used to transfer the circuit board pattern to the wafer photoresist through the photosensitive and development of the reticle and photoresist, so as to form a specific photolithography on the wafer surface. Then, under the protection of photoresist, pattern etching or ion implantation is performed on the underlying film or wafer substrate, and finally the original photoresist is completely removed.
Stripping is the last step in the lithography process. After the etching/ion implantation and other patterning processes are completed, the remaining photoresist on the wafer surface has completed the function of pattern transfer and protective layer, and is completely removed by the de-glue process.
Photoresist removal is a very important link in the micromachining process. Whether the photoresist is completely removed and whether there is damage to the sample will directly affect the subsequent integrated circuit chip manufacturing process.
(Image source: Crow Smart Future)
What are the semiconductor photoresist removal processes?
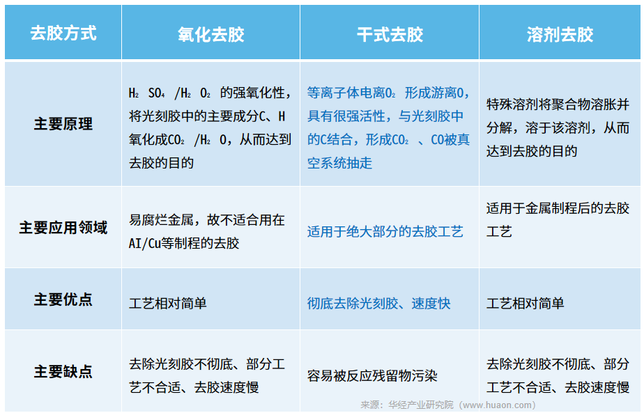
The semiconductor photoresist removal process is generally divided into two types, wet photoresist removal and dry photoresist removal. Wet degumming is divided into two categories: oxidative degumming and solvent degumming, according to the difference in the degumming medium.
Comparison of various degumming methods:

As can be seen from the figure above, dry degumming is suitable for most degumming processes. The degumming is thorough and fast, which is the best way in the existing degumming process. The microwave PLASMA degumming technology is also a kind of dry degumming.
Sindin's microwave plasma degumming machine is equipped with the first domestic microwave semiconductor degumming generator technology, and is equipped with a magnetic fluid rotating frame to make the microwave plasma more efficient and uniform output, not only good degumming effect, but also non-destructive silicon wafers with other metal devices. And provide "microwave + Bias RF" dual power technology to meet different customer needs.
Sindin microwave plasma glue remover

- The plasma of free radical molecules has no bias and no electrical damage;
- Products can be placed in trays, slotted or closed Magiczine, with high processing efficiency;
- Magazine can be configured with rotating frame, through reasonable ECR design and good gas flow regulation, it can achieve relatively high uniformity;
- Integrated control system design, patented control software, more convenient operation;
Scope of application of microwave plasma degumming machine



